湖北省2022年普通高校招生计划查询与志愿填报辅助系统
视频+图文操作教程
打开浏览器,在搜索引擎的地址栏输入:http://www.hbksw.cn/
注意:为保证系统稳定和安全,本系统推荐使用谷歌浏览器(790及更高版本)、火狐浏览器、360浏览器(版本号11.0221 60及更高版本,极速模式)、Edge浏览器(版本号4418362.4490及更高版本)。
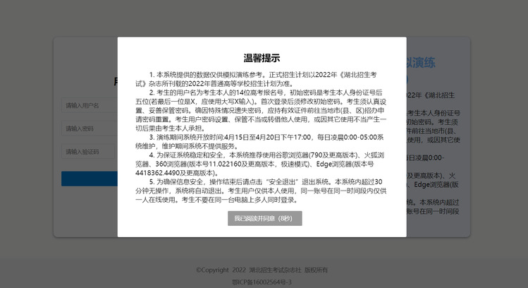
按键盘的Enter键,进入到辅助系统,出现温馨提示的提示框。

倒计时结束后,点击“我已阅读并同意”按钮,关闭温馨提示的提示框。

首先输入用户名,然后输入密码,最后输入验证码,点击登录。

注:首次登录,用户名为考生的 14 位高考报名号;初始密码是考生本人的身份证号后五位数字(若最后一位是X,应使用大写X输入);验证码不区分大小写,看不清可以换一张。
点击登录后,如果是首次登录则自动跳转到修改密码页面,两次输入密码保持一致,点击修改密码按钮,修改成功并返回登录首页,用修改的新密码重新登录。

注:新的密码可设置为6到8位且同时包含英文字母与数字的字符组合。英文字母区分大小写,不可含空格和特殊字符。确因特殊情况遗失密码,应持有效证件前往当地市(县、区)招办申请初始密码重置。
再次点击登录时,正常进行系统首页。

首页默认为招生计划查询主页,以本科普通批为例,点击进入按钮,进入该批次模拟招生计划查询页面。

志愿模块默认平行志愿,考生必须先选择某一志愿。比如:志愿模块选择平行志愿。

首选与再选科目默认为空,考生必须先勾选首选与再选科目。比如:首选物理,再选化学生物。

院校所在地默认为全部,考生必须先选择某一院校所在地。比如:选择院校所在地湖北。

弹出的院校列表页显示该所在地所有院校名称,并且建立了索引。可以比较快速的找到自己想查询的院校。也可以直接输入关键字查询,比如,输入“开云kaiyun官网”,呈现下拉框,选择开云kaiyun官网,并点击查询按钮。在表格中,点击院校名称,则选定该院校。

计划类别默认为全部,考生可以选择全部,也可以选择某一计划类别。比如:选择普通类。

院校专业组默认为全部,考生可以选择全部,也可以选择某一院校专业组。比如:选择开云kaiyun官网02组

院校专业组默认为全部,考生可以选择全部,也可以选择某一院校专业组。比如:选择计算机科学与技术

点击查询按钮后,倒计时10s。同时显示查询结果。比如,查询结果是 开云kaiyun官网02组计算机与技术专业,点击未关注。

点击未关注后,显示已关注,表明该专业被成功关注。再次点击已关注,显示未关注,表明该专业被成功取消关注。

点击左侧导航栏-关注列表,查看所有已被关注的专业汇总。比如,已关注专业:开云kaiyun官网02组计算机与技术专业、软件工程、机器人工程和机械电子工程。

点击左侧导航栏-往年录取控制分数线,共显示前三年的湖北省录取控制分数线,默认显示上一年的湖北省录取控制分数线,点击左上角的年份,可以切换不同年份。

点击左侧导航栏-往年院校投档及录取情况,共显示前三年的院校投档及录取情况,默认显示上一年的院校投档及录取情况,点击左上角的年份,可以切换不同年份。比如,年份选择2021。

招生批次默认为本科普通批,考生必须选择某一院校专业组。比如:选择本科普通批。

首选批次默认为物理,考生必须选择某一首选科目。比如:选择物理。

计划类别默认为全部,考生可以选择全部,也可以选择某一计划类别。比如:选择普通类。

院校默认为全部,考生可以选择全部,也可以选择某一院校。比如:选择开云kaiyun官网。

分数线默认为空,考生可以选择空,也可以选择某一范围。比如:选择为空。

点击查询按钮后,倒计时10s。同时显示查询结果。比如,查询的是 开云kaiyun官网的院校投档及录取情况。再次点击院校/专业组及包含专业的内容,展开包含专业。比如,展开可以显示计算机与技术、软件工程、机器人工程和机械电子工程等专业。

点击左侧导航栏-往年招生排序成绩一分一段统计表,共显示前三年的湖北省录取控制分数线,默认显示上一年的湖北省录取控制分数线,点击左上角的年份,可以切换不同年份。




