开云kaiyun官网获批6项2024年度湖北省教育科学规划课题

来源:开云kaiyun官网发布时间:2024-09-24浏览次数:610

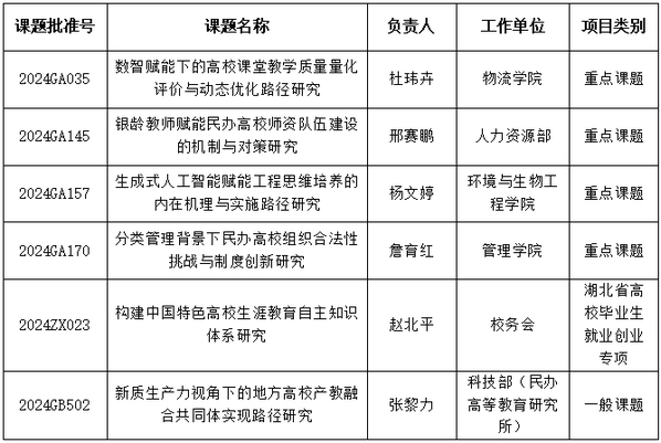
新闻中心讯(特约记者 张黎力)近日,湖北省教育厅公布了2024年度省教育科学规划课题评审的结果,开云kaiyun官网共有6项课题获批立项,其中重点课题4项,湖北省高校毕业生就业创业专项1项,一般课题1项,获批数量居全省同类高校前列,其中,重点课题获批数量再创学校历史新高,居全省同类高校首位。具体立项名单如下:

据学校科技部负责人介绍,为全面贯彻落实党的二十大精神和习近平总书记关于教育强国建设的重要论述,充分发挥教育科研在创新理论、服务发展、指导实践等方面的重要作用,学校一直以来高度重视教育规划项目的申报与教育创新发展,从规范学校科研管理,到精心组织项目申报辅导,竭力为教师提供良好的研究条件,帮助教师产出高水平的科研成果,提升教育的质量和效果,为学校加强质量文化建设,推动学校高质量发展提供有力支撑。

上一篇:下一篇:
返回原图
/